Saturday February 2026

হটলাইন

সেবা এবং ধাপ

নং শিরোনাম সেবার ধাপ কার্যকলাপ
  
LCS Activity Process Chart-2 দেখুন
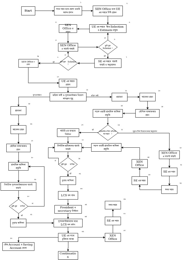
LCS Activity Process Chart-1 দেখুন
Hat Bazar Project Implementation Process Chart-2 দেখুন
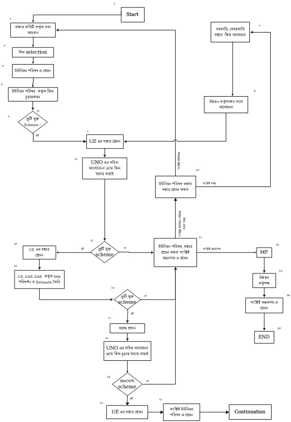
Hat Bazar Project Implementation Process Chart-1 দেখুন
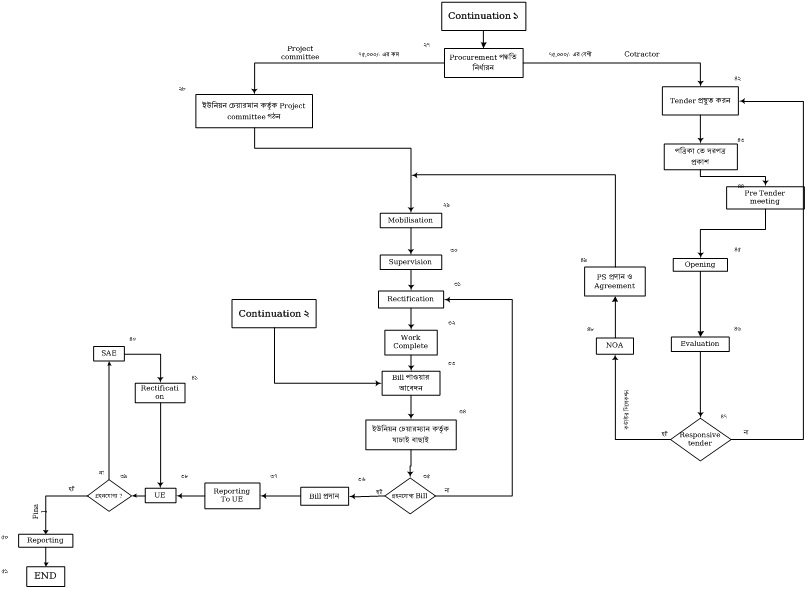
ADP Impementaion Process Chart-2 দেখুন
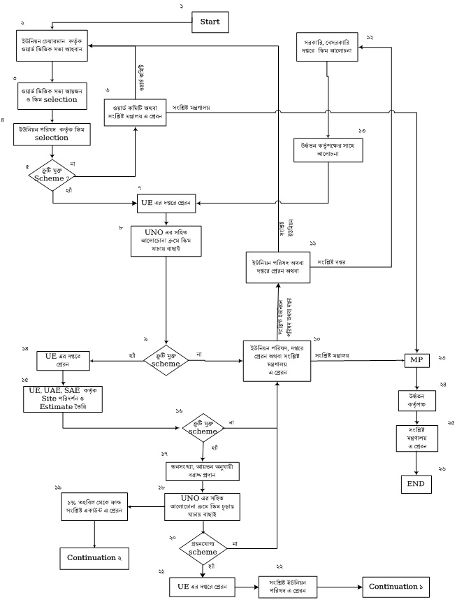
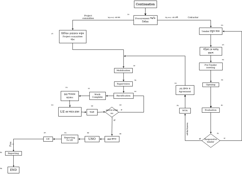
ADP Impementaion Process Chart-1 দেখুন
1% Project Implementation Process Chart-2 দেখুন
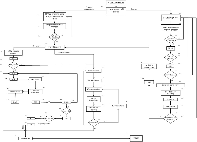
1% Project Implementation Process Chart-1 দেখুন
দেখছেন ১ থেকে ৮ পর্যন্ত, মোট ৮ এন্ট্রি

এক্সেসিবিলিটি

স্ক্রিন রিডার ডাউনলোড করুন